Social Oauth Login PHPSocial Oauth Login PHP
Social oauth login with powerful dsahboard and good features make the user to login to your network with existing network providerSocial Oauth Login PHP
Social oauth login with powerful dsahboard and good features make the user to login to your netwo...
Overview
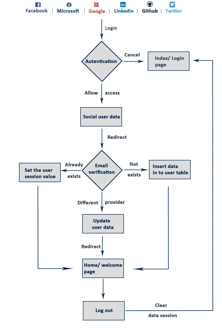
Social Login is single sign-on for end users. Using existing login information from a social network provider like Facebook, Twitter, Google, LinkedIn etc
the user can sign into a third party website instead of creating a new
account specifically for that website. This simplifies registrations and
logins for end users.
Features
- Graphical Dasboard
- User List
- Oauth Settings
- Recent Login Details
- User Profile Details
Requirements
- PHP >= 5.4
- Mysqli > 5
Other items by this author
Information
| Category | Scripts & Code / PHP Scripts / Social Networking |
| First release | 2 August 2017 |
| Last update | 2 August 2017 |
| HTML/CSS Framework | Bootstrap |
| Software version | PHP 7.0, PHP 7.1, PHP 4.x, PHP 5.x, PHP 5.0, PHP 5.1, PHP 5.2, PHP 5.3, PHP 5.4, PHP 5.5, PHP 5.6 |
| Files included | .php, .css, .html, .sql, Javascript .js |
| Database | MySQL 4.x, MySQL 5.x |
| JavaScript Framework | jQuery |








